3D ÇİZİM PROGRAMLARI
Üç boyutlu (3D) bilgisayar grafikleri kullanılarak çizimler yapılmasını sağlayan 3D çizim programları çizim ve tasarımın iç içe olduğu her sektörde kullanılır. Mimari, inşaat, mekanik, elektrik ve hatta mobilya sektöründe bile aktif olarak kullanılan çizim programları sayesinde çizimler geleneksel yöntemlere göre hızlı ve pratik şekilde tamamlanabilir.
Mühendislik Çizim Programları
3D çizim programları, mühendisliğin hemen hemen her alanında yoğun olarak kullanılmaktadır. İnşaat, makine ve elektrik gibi temel mühendislik dallarında kullanılan çizim programları, o sektördeki ihtiyaca yönelik olarak değişebilmektedir. Çoğunlukla CAD adı verilen bilgisayar destekli tasarım programı olan bu programlar ile mühendislik çizimleri kolay ve anlaşılır şekilde yapılabilir.

AutoCAD
İki ve üç boyutlu tasarımlar için tam destek sunan AutoCAD programı, mühendislikte sıklıkla kullanılan çizim programlarının başında gelir. AutoCAD programında üç boyutlu katı model oluşturmanın yanı sıra; elektrik projeleri, konut projeleri, tesisat projeleri, iki boyutlu teknik resimler de rahatlıkla hazırlanabilir.
SolidWorks
Çoğunlukla 3D çizim odaklı bir bilgisayar programı olan SolidWorks, mühendislikte en çok kullanılan bir diğer programdır. SolidWorks ile üç boyutlu modelleme yaparken, o modelin yapılacağı malzeme türü seçilerek çeşitli mukavemet analizleri de yapılabilir. SolidWorks bu yönüyle de makine, inşaat gibi mühendislik dallarında sıkça kullanılır.

CATIA
SolidWorks programına güçlü bir alternatif sunan CATIA programı ile SolidWorks ve AutoCAD ile benzer amaçlarda çizimler ve analiler yapılabilir. Gelişmiş CAM desteği de sunan CATIA ile yapılan tasarımlar üretime hızlı bir şekilde aktarılabilir.
Mimari Çizim Programları
Çizim programları , yapıların çizimi konusunda uzmanlaşan mimarlar için olmazsa olmazlardan. Mimarlar da hazırladıkları projelerde çizim programlarından sıklıkla faydalanırlar. Mimaride kullanılan çizim programlarının en çok bilinenlerinden bazıları; 3D Studio Max, AutoCAD, Blender ve ArchiCAD’dir.
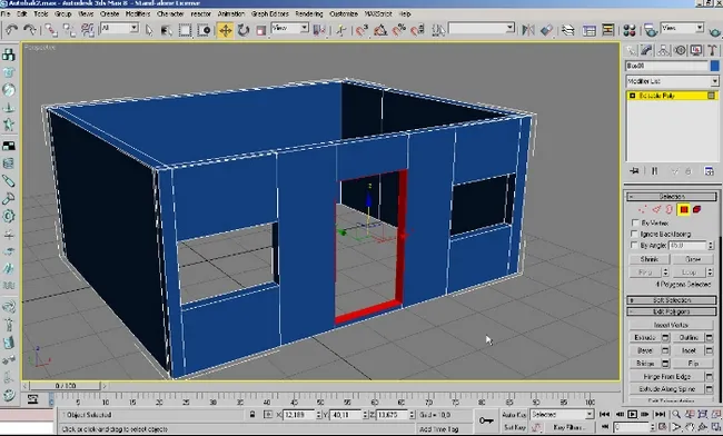
3D Studio Max
AutoCAD programının yapımcısı Autodesk firması tarafından geliştirilen 3D Studio Max mimar çizim programları arasında en çok tercih edilenlerdendir. Günün şartlarına uygun ve gelişmiş 3D modelleme özellikleri ile bu program bir mimar için gereken pek çok komutu da beraberinde getiriyor. İçerdiği duvar, kiriş, kolon, pencere, merdiven çizim modülleriyle mimaride sıklıkla yer buluyor. Gelişmiş yüzey modelleme teknikleriyle de tercih edilen bir program.

AutoCAD
Dünya üzerindeki en popüler tasarım ve çizim programlarından olan AutoCAD mimaride de sıklıkla kullanılıyor. Vektör tabanlı kolay kullanımı olan bu program mühendislik ve mimari çizimlerinin olmazsa olmazı. Üstelik AutoCAD Architecture adındaki mimarlar için özel üretilen versiyonu sayesinde mimari plan çizimi için de oldukça faydalı.
Blender
Diğer 3D mimar çizim programlarının yanında ücretsiz bir alternatif olarak bulunan Blender programı açık kaynaklı. Windows, Linux ve Mac işletim sistemlerinin hepsinde tam performansla çalışan bu program ücretsiz olarak sunuluyor. Açık kaynak kodlu bu program, kullanıcıları tarafından geliştirildiği için sürekli güncel ve ücretsiz olarak kullanılabiliyor.
Revit
Mimarlar ve inşaat mühendisleri tarafından tercih edilen bir diğer program olan Revit, bir yapı bilgi sistemi programıdır. Bu program ile üç boyutlu olarak kat planları çizilebilir, arsa modellemeleri yapılabilir.
Mobilya Çizim Programları
Diğer sektörlerde olduğu gibi mobilya sektöründe de 3D çizimler sıklıkla kullanılır. Bu çizimler her türdeki mobilyanın üç boyutlu olarak kavramsal olarak tasarlanmasına olanak verdiği için mobilya tasarımcılarının işini oldukça kolaylaştırmaktadır.
SketchUp
Oldukça kolay ve her kullanıcıya hitap eden basit bir arayüze sahip olan SketchUp programı, 2001 yılından beri mühendisler, mimarlar hatta oyun geliştiricileri tarafından üç boyutlu çizimler için kullanılıyor.

SketchUp programını diğerlerinden ayıran özelliklerden birisi ise kullanımı oldukça basit olması ve 3D çizim hakkında hiçbir bilgisi olmayan kullanıcıların bile temel çizimleri kendi başlarına yapabilmeleri. Ücretsiz sürümü de bulunan SketchUp programı mobilya sektöründe ahşap modellerin yapılması için de aktif olarak kullanılıyor.
KitchenDraw
Türkçe dil desteği de bulunan ve sadece mobilya üzerine yoğunlaşmış bir 3D çizim programı olan KitchenDraw ile mutfak, banyo, ofis gibi yerlerin tasarımı yapılabiliyor. İsmi KitchenDraw olmasına rağmen yalnızca mutfak mobilyaları değil, diğer mobilya türlerinin de çizimi için oldukça kullanışlı bir program. İki ve üç boyutlu tasarım imkânı sunan KitchenDraw programı, katalog seçenekleri ile masa, sandalye ve dolap gibi objeler tek tuşla yerleştirilebiliyor.
